Real Estate CRM
LONG PHAT’s deep CRM solution for the real estate industry helps You

The challenges you are facing in real estate business operations?
-
Manual customer management using Excel files
Each employee has a separate file, leading to inconsistent storage methods.
-
Customer data duplication
Overlapping customer care by employees.
-
Easy loss of customer data
Data loss due to unfortunate incidents such as corrupted Excel files, computer breakdowns, employee turnover, etc.
-
Lack of control over employee whereabouts and activities
The time-consuming process of handling, receiving, and transferring customer information when employees leave.
-
Difficulty in data analysis for customers, sales, and expenses when needed
Significant time loss waiting for employees to gather and create reports.
-
Ineffective management of products and sources of supply
The unclear status of real estate properties, such as location, condition, reservations, deposits, etc.
Difficulty in tracking the number of products for sale, in stock (supply), reserved, deposited, and sold. -
Data access control
Challenges in ensuring the security of sensitive information.
Long Phat’s specialized CRM solution for the real estate industry
From these challenges, we have researched and developed a specialized CRM solution for the real estate industry – “CRM For Real Estate” on the SuiteCRM platform.
It helps manage and care for customers “ALL IN ONE” simply, easily accessible on a single screen. Available 24/7, anywhere with an internet connection.
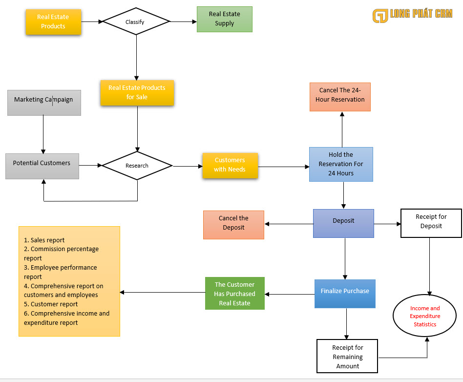
1/ LEADCARD – Managing and Nurturing Customers “ALL IN ONE”
- The sales process consists of 4 steps:
-
- Potential
- In contact
- Reserved/deposit placed
- Purchased
- Identifying duplicate phone numbers, tax codes, ID cards, and emails helps standardize input data.
- Quick and easy customer search based on multiple criteria.
- Classifying customer status by employee.
- Recording calls, meetings, and customer notes.
- Sending quotation emails, and employee interaction emails with customers.
- Document storage, contact person information.
- Creating demand inquiry forms, 24-hour reservations, deposit placements, cancellations, purchases, and cancellations of reservations.
- Automatically canceling reservations after 24 hours.
- Automatically generate deposit receipts when customers place deposits.
- Automatically generate remaining payment receipts when customers finalize purchases.
- Automatically locking reservation products based on priority order (those who reserve first get to deposit first).
- Automatically locking products that have been successfully transacted (sold).
- Automatically convert new leads which is the “new” status if there is no interaction within 3 days for an assigned user (number of days can be configured as needed).
- Automatically convert leads under nurturing status if there is no interaction within 7 days for an assigned user (number of days can be configured as needed).
2/ LEAD MANAGEMENT
- Manage basic information of leads: Contact name, company name, phone number, email, address, estimated revenue, service type, website, customer source, campaign, tax ID, national ID, customer description, interested products/apartments, product price…
- Identify duplicate leads across the system based on: Mobile number (last 3 digits), email, national ID, tax ID
- Manage lead statuses: New, in contact, reserved/deposit placed, purchased, inactive
- Track activities with leads: number of phone calls made, number of meetings held, number of emails sent
- Manage types of services leads are interested in Frontage + large land, land plots, dormitories, warehouses, etc.
- Search for leads based on multiple criteria: Province/city, sales team, phone number, source, service type, etc.
3/ Managing individual customers – B2C, managing organizational customers – B2B
- Manage customer types: B2B, B2C
- Manage basic information of customers: customer name, phone number, tax ID, company address, billing address, email, fax number, customer description, establishment date, source, customer code, abbreviated name, primary contact person…
- Identify duplicate customers across the system: Phone number, national ID, tax ID.
- Manage contact persons for customers: Name, email, phone number…
- Track activities with customers: Have they been called? Emailed? Met?
- Manage attached documents with customers
- Manage sales transactions with companies (sales transactions)
- Manage customer feedback (customer complaints)
- Manage contracts, quotations with customers
- Manage customer statuses: Under care, inactive, bad customers (blacklist), others
- Manage customer classification: Silver, gold, diamond
4/ The shopping cart management feature in CRM software for the real estate industry
- Manage detailed information on products:
- Product code, product name
- Product category, product type, selling price, product image
- Product types: Land plots, warehouses, dormitories, rental properties, residential properties
- Branch, province/city, district, area
- Real estate status: Raw land, not constructed, under construction, under completion, completed, occupied
- Property owner, owner’s phone number, contact person’s phone number
- Broker information, reception date, contact person
- Detailed description of the product.
- Manage transaction status of the product/unit: Currently on sale, Reserved, Deposited, Sold
- Manage real estate inventory: In some cases, products are kept in stock for future sale.
- Search for products based on multiple criteria
5/ Real Estate Transaction Management
- Managing basic information of the transaction: Transaction name, transaction value, expected end date, success rate, transaction description, manager
- Managing the phase of understanding customer needs
- 24-hour reservation management: Reserved product, reservation date and time, reservation for 24 hours if no deposit is made, the reservation will be automatically canceled.
- Deposit management: Products deposited, the deposit date and time, deposit amount (automatically calculated deposit amount according to configuration percentage or agreed deposit amount), remaining payment from customers, whoever reserves first gets to deposit first.
- Managing product/apartment purchase
- Managing reservation/cancellation
- Managing the success probability percentage of the transaction: Understanding (10%), reservation (30%), deposit (80%), purchase confirmation (100%), reservation/cancellation (0%)
- Management whether the transaction comes from a corporate or individual customer.
- Management transactions from which campaign?
- Managing transactions of which employee?
This is one of the important features of specialized CRM software for real estate.
6/ Management of deposit and payment transactions
- Management of Receipt and Payment Information:
-
- Name, date of receipt/payment
- Type: Receipt, payment, other
- Amount
- Receipt/payment status (Planned, Completed, Cancelled, Other)
- Payment method (Cash, bank transfer, other)
- Customer, Invoice, invoice number
- Note
- Automatically generate deposit receipts when a customer places a deposit.
- Automatically generate a receipt for remaining payment from a customer (after deducting deposit).
7/ Management of KPIs, sales, and commissions for sales staff
- Setting up KPI parameters:
- KPI setup name
- Status: Active, inactive
- Start date of implementation
- End date of implementation
- Number of calls
- Number of meetings
- Number of hotline calls
- Number of emails sent to customers
- Number of quotation emails
- Number of new potential customers
- Number of potential customers currently in contact
- Number of potential customers converted
- Sales volume
- Number of new customers
- Number of returning customers:
- Description of KPI setup
- KPI applicable to individual employees or employee groups
- % commission for sales staff
- Reporting on sales, commissions, and performance targets of sales staff
8/ Management of statistical reporting
- Dynamic reports: Sum and group chart reports:
- Deposit collection statistics for the month
- Customer payment statistics for the month
- List of customers with inquiries (project visits)
- List of customers who reserved slots in the month
- List of customers who canceled reservations in the month
- List of items with deposits placed in the month
- List of customers who canceled deposits in the month
- List of customers who made purchases in the month
- Comprehensive report on sales activities of sales staff exported to Excel file
- Detailed report on sales activities of sales staff
9/ Direct calling feature integrated into advanced CRM software for real estate.
- VoIP Call Center Integration
- Click To Call directly on the LeadCard screen.
- Pop-up and customer identification when receiving incoming calls.
- Make calls to phone numbers already existing or not in the CRM.
- Record content exchanged with customers. Plan customer meetings as needed.
- Record calls for evaluation and service quality improvement.
- Access additional information and knowledge when needed.
- Ability to listen and make calls directly on computers or SoftPhone devices.
- Detailed reports of employee calls.
- Playback of recorded calls made by employees
10/ Management of project tour registrations
- Integration of information with website, and landing page via API to retrieve data when customers register for project tours.
- Alerts and duplicate detection based on phone numbers when customers register.
- Registered customer information will be automatically stored as potential leads
11/ Management of interactive comments between managers and employees (Internal chat on customer profiles)
- Management of interactive comments or internal chats between employees and managers on customer profiles.
- Managers can comment on profiles of customers (potential or existing).
- Employees can reply to comments from their managers on customer profiles (potential or existing).
- Facilitates managers and employees in controlling, interacting, exchanging information, and taking care of customers, making closing deals easier.
12/ System management
- Creating user groups (sales team)
- Creating and assigning user permissions:
- IT user group: Only allowed to create users, assign permissions, and specifically not allowed to view company-wide data
- Management user group (department heads, team leaders, Deputy Directors, Branch Directors)
- Employee users
- Company administration user group (Board): Directors, CEOs
- Permission settings according to organizational structure, multi-branch companies, corporations
- Creating user roles
- System configuration: Configuring date and time, language, currency, email server, etc.
- Setting up the homepage interface for users