Logistics CRM solution for transportation companies
LongPhat CRM sees the current challenges businesses face in the transportation, logistics industry, and supply chain management. Therefore, we are launching a Logistics CRM solution for transportation companies.
Logistics LongPhat CRM solution for transportation companies helps businesses solve the following issues:
- Lack of customer management software support.
- Easy access to duplicate customers.
- Time-consuming reporting of daily tasks for sales representatives.
- Manual management of potential and existing customer information using Excel files, without centralized data source management.
- The difficulty for management in consolidating and controlling daily information, and inflexible customer code reconciliation.
- Challenges in handing over customer data when sales representatives leave (insufficient data/hesitation to hand over).
- Weekly and monthly reporting requires consolidating data from multiple sources and waiting for reports from various units and individuals at each level.
- And many other difficulties.
Logistics LongPhat CRM solution for transportation companies:
Logistics CRM solution for transportation companies. Understanding the pain points of transportation businesses (Logistics, CPN, etc.), LongPhat CRM has researched and developed a customer management software solution for transportation companies, abbreviated as “CRM for logistics companies,” on the SuiteCRM platform, aiming to help customers address these challenges.

With the criteria of developing customer management software: running online, simple, easy to use, and easily customizable, we have built a CRM solution for the transportation industry with a 4-step process:

New Customers: Customers who have been assessed as having potential based on business criteria such as:
- Accurate contact information.
- Identified genuine service needs from CPN.
- Forecasted revenue and services to be used.
Contacting Customers: Potential customers were proactively approached by sales staff and maintained communication. During this contact, information is exchanged to reach the ultimate goal of signing contracts/agreements/agreeing to use services.
Contracted Customers:
- Signing service contracts at a specified price.
- Customer information is consistently updated across all systems:
✓ Business name, tax ID, and address.
✓ Customer code, managed by sales staff.
Transaction Occurred Customers: Customers using services and generating Revenue:
- Occurrence of transactions and various types of commissions/discounts.
- Occurrence of complaint/care services post-sale.
- Occurrence of debt/responsibility for payment.
The main participants in our logistics CRM software for the transportation companies are:


- Raw data:
✓ The data is obtained from a single source such as a list of companies in the area.
✓ Customer lists from different industries.
✓ This data may contain inaccurate, outdated, or incorrect information.
- Potential customer list: filtered from raw data or accumulated by individuals in their work process, only including potential customers with service needs suitable for the company.
- Assigning potential customers: assigning a salesperson to contact potential customers. Assigning customers can be based on regional allocation, strengths, or capabilities of the salesperson.
- Customer contact results: notes from a customer contact session. A series of customer contact results help to fully describe the customer profile and store the history of working with customers. In the case of being assigned to another salesperson, the information will be transferred completely and intact.
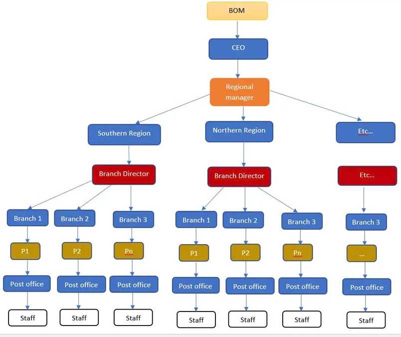
User permission system with logistics CRM solution for transportation companies.

Administration reporting system on CRM software for logistics
- New potential customers created this month: Filtered by: Province/City, Sales Group, Sales Representative, and time.
- Potential customers by group: filtered by a total of Post Office, Provincial Office, or Branch, over time.
- Calls made by sales representatives this month: includes total calls, emails, meetings, and quotations, filtered by sales representatives and time.
- Revenue of customers this month: filtered by sales representatives, by Post Office/Provincial Office, or by Branch.
- New customers created this month: filtered by sales representatives and time.
- Customer contacts with signed contracts by sales representatives this month: similar to the Monthly Sales Representative Call Report, but only counts contacts with customers who have signed contracts.
- Customers with no revenue generation: list of customers who have signed contracts but have not generated revenue during the month or generated revenue below a certain threshold.
LongPhat CRM aims to provide each customer with a unique experience with LongPhat CRM, focusing on personalization for customers and businesses looking for Logistics CRM software solutions for transportation companies, also known as CRM software for logistics. Please get in touch with us for the best consultation.